Uno de los aspectos más importantes de tu sitio web debe ser la estructura que éste tiene, que lleve coherencia y orden para aumentar la calidad de la experiencia de tus usuarios. El estructurar desde un inicio tu sitio te puede dar la pauta del contenido que será incluido y su distribución por páginas.
Por eso, dentro de los primeros pasos a realizar al crear tu sitio web debería ser crear el árbol de contenidos, tarea que realmente es muy fácil de realizar, ya que solo necesitas pluma y papel.
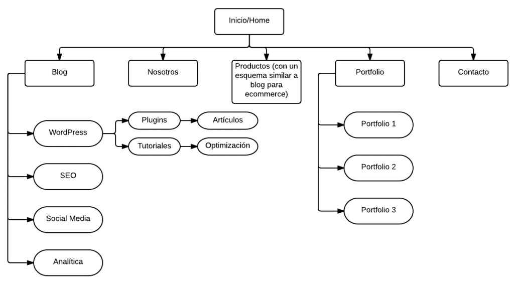
El árbol de contenidos lo definiremos como la estructura gráfica del sitio web, es decir, un esquema general de los contenidos, con esto podremos visualizar de manera rápida la información que se ofrecerá y cómo será distribuida. Nos permitirá crear jerarquías y secciones en nuestro sitio web.
Índice de contenido
¿Cómo hacer un buen árbol de contenidos?
Ventajas del árbol de contenidos

¿Cómo hacer un buen árbol de contenidos?
Antes de comenzar a esquematizar nuestro sitio web, deberemos tener en claro la información que deseamos presentar y los objetivos del sitio.
- Visualiza los objetivos de tu sitio. De aquí parte todo, lo demás estará alineado a conseguir estos objetivos.
- Imagina tu sitio como un libro. Piensa que tu sitio es un libro, ¿qué pondrías en el índice? Estas serán las secciones principales.
- Piensa en las secciones más generales. Tal vez vendes ropa, las secciones principales podrían ser “ropa para mujer” y “ropa para hombre”. Después podrás hacer subsecciones como “pantalones para mujer” o “blusas para mujer”.
- Dale coherencia. Si seguimos con el ejemplo del libro, primero es lo primero: la introducción. Una vez teniendo las secciones que quieres, acomoda el índice de forma que tu sitio tenga sentido para quien lo visite.
- Y pues ya está. Es así como tendrías el índice del libro de tu sitio, solo hace falta representarlo en un esquema como este…

Otro aspecto súper importante cuando empiezas a crear tu página empresarial, es elegir correctamente el tipo de sitio web que tu negocio necesita. Hacer una buena elección también puede facilitarte el proceso de creación de la estructura de tu página web.
¿Y cómo para qué o qué?
Representar de manera gráfica tu sitio web trae varias ventajas consigo, como:
- Optimización de navegación. Uno de los objetivos de cualquier sitio web es que el usuario encuentre la información que necesita en el menor número de clics y esto se logra organizando las secciones correctamente y presentarlas en un menú altamente visible, optimizando el recorrido del usuario en 3 o menos clics.
- Contenidos coherentes. Una ruta rápida no es suficiente en un sitio web perfecto. Debemos enseñarle el camino correcto en su búsqueda o corremos el riesgo de que llegue al lugar equivocado con algo que nada que ver y no vuelva nunca más.
- Priorizar la información. Al establecer jerarquías definimos que tipo de información es más importante que otra, además que esto sigue las líneas de nuestro negocio, no vas a poner tus productos o servicios en la sección de contacto ¿verdad?.
No olvides que la tendencia ahora es presentar la información lo más rápido y simple posible, así será mucho más probable atrapar y retener a los usuarios de tu sitio.
Recuerda que en Balero siempre estamos para ayudarte a conseguir tus objetivos. 😉
Y si por alguna razón queda alguna duda, puedes contactarnos y la resolveremos juntos.